找回密码
 新用户注册
搜索

[2011中国海洋经济峰会征文启示]

[复制链接]
康康 发表于 2011-8-18 23:46 | 显示全部楼层 |阅读模式
由浙江省人民政府和国家海洋局主办,宁波市人民政府、浙江省发展与改革委员会、浙江省海洋与渔业局承办,象山县人民政府、宁波市发展与改革委员会、宁波市海洋与渔业局、中国海洋报社执行承办的2011中国海洋经济峰会将于2011年9月15日—16日在宁波象山县举行。
  本届中国海洋经济峰会的主题是“实施海洋战略,共创蓝色文明”。届时,峰会将邀请各级政府领导、海洋系统负责人、院士、海洋界著名专家与学者、港澳台专家、涉海类企业代表,就大力实施海洋战略、发展海洋新兴产业、海岛综合开发和保护等方面进行研讨。为顺利举办峰会,确保峰会圆满成功,现开展论文征集活动,有关事项如下:
  一、论文参考议题
    1、国家海洋战略的推进和实施
  2、海洋开发和保护
  3、海洋新兴产业发展
  4、海岛综合开发和保护
  5、对台经贸交流合作
  6、其他有关海洋领域的议题
  二、征文有关要求
  1、凡报送的论文,要求全文不超过8000字,并提供不超过500字的摘要一份。
  2、所有论文一律采用电子版投稿,文件格式为word文档,以Email形式提交至cmes2011@163.com,电子邮件标题采用“中国海洋经济论坛投稿论文”字样。
  3、组委会办公室收到征文后,发回确认邮件。如未收到确认邮件,请拨打稿件查询电话010-68512558,来稿不退,请自留底稿。
  4、来稿请注明作者姓名、单位、地址、邮政编码、联系电话、E-mail。
  5、截稿日期:2011年8月25日。
  6、凡被采用的论文将有机会被收录到公开出版的论文集中,作者将被邀请参加会议。
  三、论文评选、评奖办法
  中国海洋经济峰会组委会办公室将对征稿进行评选,并汇编《2011中国海洋经济峰会论文集》,用于会议交流。
  2011年9月下旬,组委会办公室组织有关专家对论文进行评奖。届时,将评出优秀论文10篇,优秀论文作者将获得由峰会组委会颁发的证书及奖金。优秀论文名单将于10月在中国海洋在线网公布。
  四、联系方式
  组委会办公室联系人:郝刚
  联系电话:010-68512558
  E-mail:CMES2011@163.com
  中国海洋经济论坛峰会组委会办公室
  2011年8月4日
成根 发表于 2011-8-19 04:34 | 显示全部楼层
感谢楼主提供信息,今年《中国海洋论坛》改称《中国海洋经济峰会》啦;已连续出席过三届。
往年5月份就征文,今年8月初才开始,是否迟了一点?至8月25日截稿日期,现在动笔应该来得及。
浪潮 发表于 2011-8-19 11:34 | 显示全部楼层
感谢楼主提供信息,今年《中国海洋论坛》改称《中国海洋经济峰会》啦;已连续出席过三届。
往年5月份就征文 ...
成根 发表于 2011-8-19 04:34



    成总作为渔文化专家,应该继续努力撰写论文,为海洋经济发展再作贡献!
成根 发表于 2011-9-6 15:50 | 显示全部楼层
本帖最后由 成根 于 2011-9-6 15:54 编辑
浪潮 发表于 2011-8-19 11:34
成总作为渔文化专家,应该继续努力撰写论文,为海洋经济发展再作贡献!


未命=.jpg
-名.jpg



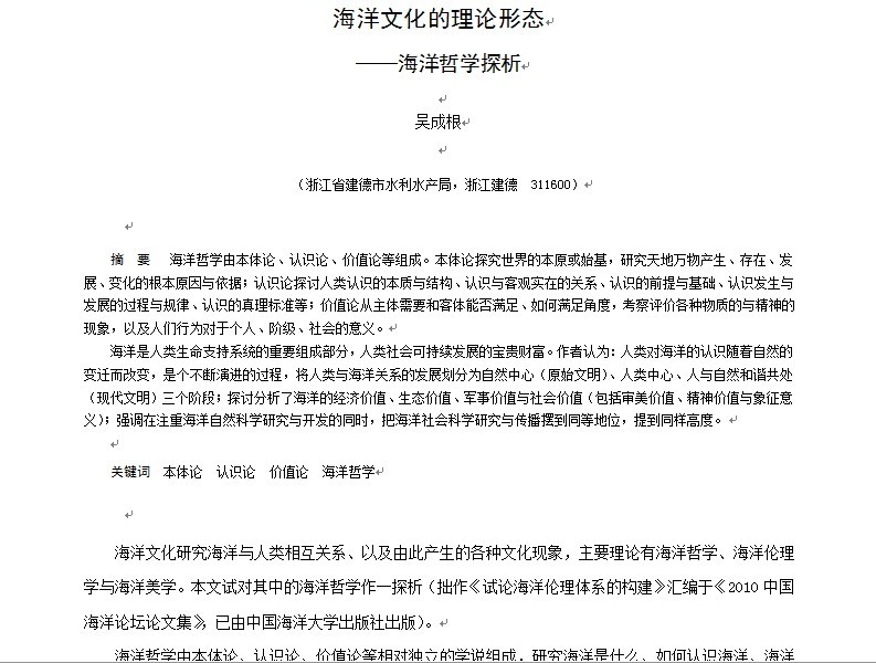
      在征文截稿当天(8月25日),寄出《海洋文化的理论形态——海洋哲学探析》论文。
      昨日,收到会务组《中国海洋经济峰会》邀请函。
浪潮 发表于 2011-9-6 19:38 | 显示全部楼层
恭喜成总《海洋文化的理论形态——海洋哲学探析》论文,入选《中国海洋经济峰会》!
您需要登录后才可以回帖 登录 | 新用户注册

本版积分规则

象山同乡网 ( 京ICP备10005750号 )

GMT+8, 2025-12-17 21:19

Powered by Discuz! X3.5

copyright by 54xsr.com

快速回复 返回顶部 返回列表