找回密码
 新用户注册
搜索

聚焦沙岗【连载】

[复制链接]
成根 发表于 2011-7-4 22:53 | 显示全部楼层 |阅读模式
本帖最后由 成根 于 2011-12-25 20:12 编辑

231504k783ukzza83uii5a[1].jpg


                                   聚  焦  沙  岗



      今年6月29日,为配合国家五部委清理公路乱收费问题,宁波电视台《看看看》栏目在18:30播放了《记者调查:移花接木的收费站》,曝光象山县沙岗收费站。(http://www.54xsr.com/bbs/thread-67423-1-1.html
      通过象山县及时应对、竭力工作,该电视台在当天重播节目时删去了这一内容;全国各地网站转载的节目被停播、网络视频被删除。
      连日来,象山网民聚焦沙岗,有的发帖组织在沙岗收费站唱红歌活动(被删除),有的作《枉凝眉》:“一边将电台抹杀,一边将论坛顶炸。若说还收费,名字如何对上它;若说不收费,四亿造价谁消化?一边富贵荣华,一边勒裤咬牙;一边是街中鼠,一边是碗中虾。想袋中能有多少版版儿,怎经得秋收到冬尽、春收到夏!”(空空道人)有的说:“县领导通过特殊渠道删视频删新闻,掩盖事实真相,本身就是新闻点。”
      有记者认为:阻止媒体配合五部委清理公路乱收费的报道及删除视频,其性质比公路乱收费还要严重!


18_9851_ad82a395dfec3ec[1].jpg



      一、弄虚作假骗批文

      
      根据国务院《收费公路管理条例》,收费公路收费站的设置由省、自治区、直辖市人民政府批准。
      2004年,象山县向省政府请示、要求征收车辆通行费(象政[2004]19号),请示报告写道:“象山段‘四自’工程项目全长50公里,按一级公路标准建设,于2000年6月开工,2004年1月8日交工验收。”
      而实际上,“丹城——田横山”段系1995年宁波市计委立项的盛宁线拓宽项目、1996年就通车,“丹城——沙岗”段非“四自”项目、2000年6月前已经通车。为了凑到“50公里”,将尚未动工不属“四自”公路的“丹城——沙岗”(10公里)、“五爱——石浦新港区”(10年前就完工),就连2008年底才动建的大金山隧道,也计算入交工验收里程。


      二、移花接木改批文


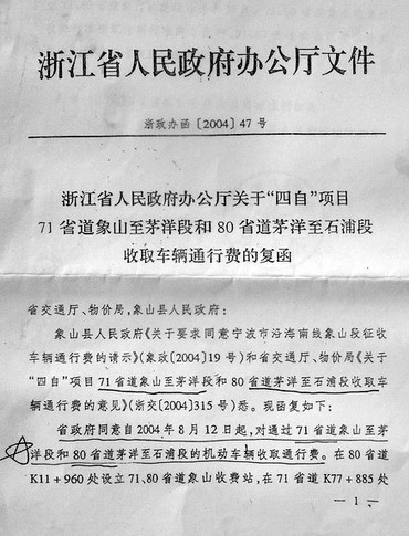
      浙江省人民政府浙政办函〔2004〕47号文件:“省政府同意自2004年8月12日起,对通过71省道象山至茅洋段和80省道茅洋至石浦段的机动车辆收取通行费。”
      2004年12月28日,经象山县交通部门4个多月时间的“攻关”,省交通厅厅长赵詹奇(因受贿罪一审判处无期徒刑,3名处长因受贿罪判处无期徒刑)签发省交通厅复函:同意将71、80省道更名为宁波市沿海南线象山收费站。
      此后,县交通部门在沙岗收费站两侧立大型收费牌子:“浙江省人民政府  浙政办函〔2004〕47号文件:省政府同意自2004年8月12日起,对通过宁波市沿海南线象山收费站的机动车辆双向收取通行费。”
                                                                                        (续完)



11070423037df4f0727d27d0fa[1] (2).jpg 2069685503755708510[1].jpg
勿忘天堂 发表于 2011-7-4 23:40 | 显示全部楼层
关注
勿忘天堂 发表于 2011-7-4 23:40 | 显示全部楼层
关注
子虚 发表于 2011-7-4 23:44 | 显示全部楼层
哈哈,窗外阳光灿烂。睡了一觉,精神好多了。
也许象山的反腐从沙岗开始了。
浪潮 发表于 2011-7-5 06:35 | 显示全部楼层
团结就是力量!大家团结起来,抵制沙岗非法收费站!
空子 发表于 2011-7-5 08:03 | 显示全部楼层
真想在车前挡玻璃上也贴上这句!
秋蚕的丝 发表于 2011-7-5 08:25 | 显示全部楼层
关注
山鹰猎狐 发表于 2011-7-5 08:44 | 显示全部楼层
冲卡吧
兮是真宝 发表于 2011-7-5 10:07 | 显示全部楼层
团结就是力量!大家团结起来,抵制沙岗非法收费站!
浪潮 发表于 2011-7-5 06:35



    支持史老,今年入秋是他们最薄弱的时候,大家记住了哈
白松 发表于 2011-7-5 10:17 | 显示全部楼层
宁海桥头胡收费站是宁海政府在给宁海人民买单,象山收费站是让象山百姓在给象山政府买单。这就是区别啊
行什 发表于 2011-7-5 10:32 | 显示全部楼层
沙岗收费站每年审计吗?审计结果是什么?
子虚 发表于 2011-7-5 10:45 | 显示全部楼层
希望媒体审计部门介入将这些年的非法收入一查到底。
junxienb 发表于 2011-7-5 12:20 | 显示全部楼层
趁热打铁,审计公布一下收费站的情况
BAOMAMA 发表于 2011-7-5 12:31 | 显示全部楼层
希望亭溪收费站也能取消。
new 发表于 2011-7-5 12:35 | 显示全部楼层
关注!!!!!!
您需要登录后才可以回帖 登录 | 新用户注册

本版积分规则

象山同乡网 ( 京ICP备10005750号 )

GMT+8, 2025-12-16 11:34

Powered by Discuz! X3.5

copyright by 54xsr.com

快速回复 返回顶部 返回列表