找回密码
 新用户注册
搜索

上上城&浅水湾

[复制链接]
暴走菜 发表于 2009-2-18 20:34 | 显示全部楼层 |阅读模式
今年楼价下滑,不过宁波波动不大,屈于压力不得不考虑买房。咱出发点是小区配套设施好些,交通便利,以后回家方便,所以观察的范围不大,挑了几个月,选中2个楼盘,现发布下,与准备买房的老乡分享!


银亿上上城和浅水湾蔚蓝水岸都是鄞州区,靠近江东,先来个地图,是宁波未来轻轨规划图,我用红点描了大概位置,在下应大道边上的是银亿上上城,鄞县大道边上的是浅水湾蔚蓝水岸,有点靠近东钱湖了,两者距离大概是4公里。
上图!
轻轨.jpg

位置.jpg
然后这是象山港大桥路线图,我也用红圈大致描了位置
象山港大桥.jpg


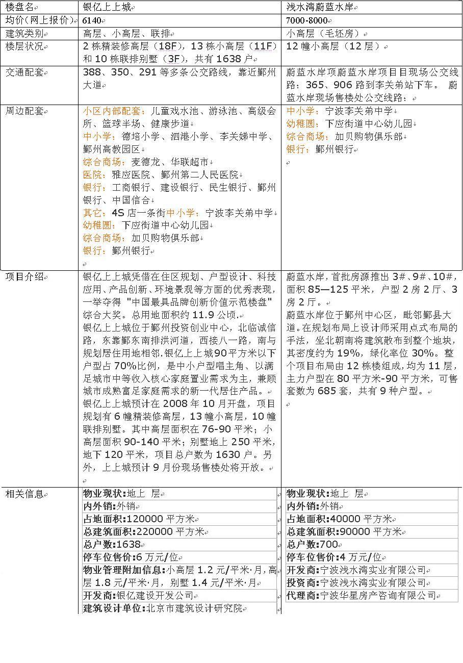
接下来的是简单的比较:
真累啊,居然不能上表格,只能自己做咯~
zuizhong.JPG
白松 发表于 2009-2-18 20:38 | 显示全部楼层
菜,这对比表格怎么看呀,看上去均价有点高嘛,为什么选这么偏的位置 ?
坏女人有人爱 发表于 2009-2-18 20:48 | 显示全部楼层
现在的房价太高了,都不知道该从何下手
 楼主| 暴走菜 发表于 2009-2-18 20:49 | 显示全部楼层
关于价格:
我上周六去售楼处看,银亿高层是7000,小高层是8000左右,不过售楼小姐那没详细价格,让我去现场售楼处看,刚好明天请假过去,到时候有时间看了与诸位分享!
上两个户型图,主打90平的,遗憾的公摊面积过大,实用面积都才70多那么点,很是郁闷啊!!!
高层90平的C2
银亿上上城C2户型.jpg
小高层的E户型,也是90


浅水湾的4号户型
蔚蓝水岸D户型.jpg
这个有点不好的是单面通风,面朝南,价格比9号户型便宜,9号楼的8楼该户型售价是54万。有两个阳台但只算一个的,另外侧面还有一个小阳台。


9号户型
蔚蓝水岸I户型.jpg
这个南北通风的,4楼以上送车位,一共是60万,假如不要车位的话56万就行了。



对我个人而言,更可能选择银亿,一方面它的规模大(造好后1600多户,浅水湾只有700多户),意味配套设施也全,对面还有紫郡,我朋友去年买在紫郡是8000多一平!两个社区加在一起有好几千户,以后的潜力也比较大。况且相对而言银亿更靠近市区,估计到万达车程也就10分钟吧。往北走点是宁波高速东出口,东北方向是东部新城,而且有2条地铁线经过,升值空间大!
而浅水湾最大的优势是价格!价格!与银亿相比,一套房子足足差了10万呐!直接就是一辆车了,不过个人看法都不同,阿拉也只是浅薄的谈谈,整理些资料给大家捋捋。不过个人觉得大家跟贴讨论讨论,然后弄个团购倒是不错的选择!
银亿上上城E户型.jpg
山鹰猎狐 发表于 2009-2-18 20:50 | 显示全部楼层
现在非常时期适合观望
丹丹 发表于 2009-2-18 20:53 | 显示全部楼层
楼主什么行业??
 楼主| 暴走菜 发表于 2009-2-18 20:54 | 显示全部楼层

回复 #2 白松 的帖子

主要是这个区域的房价都比较结棍!!没办法
我觉得从长远来看还好的吧
 楼主| 暴走菜 发表于 2009-2-18 21:01 | 显示全部楼层

回复 #6 丹丹 的帖子

小民工。。。
象山港邮 发表于 2009-2-18 21:21 | 显示全部楼层
我觉得还是继续观望为好
空子 发表于 2009-2-18 21:52 | 显示全部楼层
有需求,考虑合适了,就出手。
心有小芳 发表于 2009-2-19 21:51 | 显示全部楼层
菜这么专业的呀,哈哈,可惜我还买不起房
毛毛 发表于 2009-2-20 10:15 | 显示全部楼层
学习学习。。。
您需要登录后才可以回帖 登录 | 新用户注册

本版积分规则

象山同乡网 ( 京ICP备10005750号 )

GMT+8, 2025-12-22 03:30

Powered by Discuz! X3.5

copyright by 54xsr.com

快速回复 返回顶部 返回列表