找回密码
 新用户注册
搜索

[转帖]我无意中捡到的某市公务员出国考察费用清单

[复制链接]
stephen_sun 发表于 2008-11-27 16:56 | 显示全部楼层 |阅读模式
因为你们不明白,我和你们不同。

我知道,贫苦的百姓也是人,也有父母妻儿,也想活下去。

我知道,在几十年之后,你们已经丢弃了当年的激情壮志,除了官位和名利,你们已别无所求,但我不同。

因为在目睹了无数现实生活中的黑暗之后,我依然保存着我的理想。

我相信,在这个世界上,还有公理和正义。


摘自 当年明月之《明朝那些事儿》

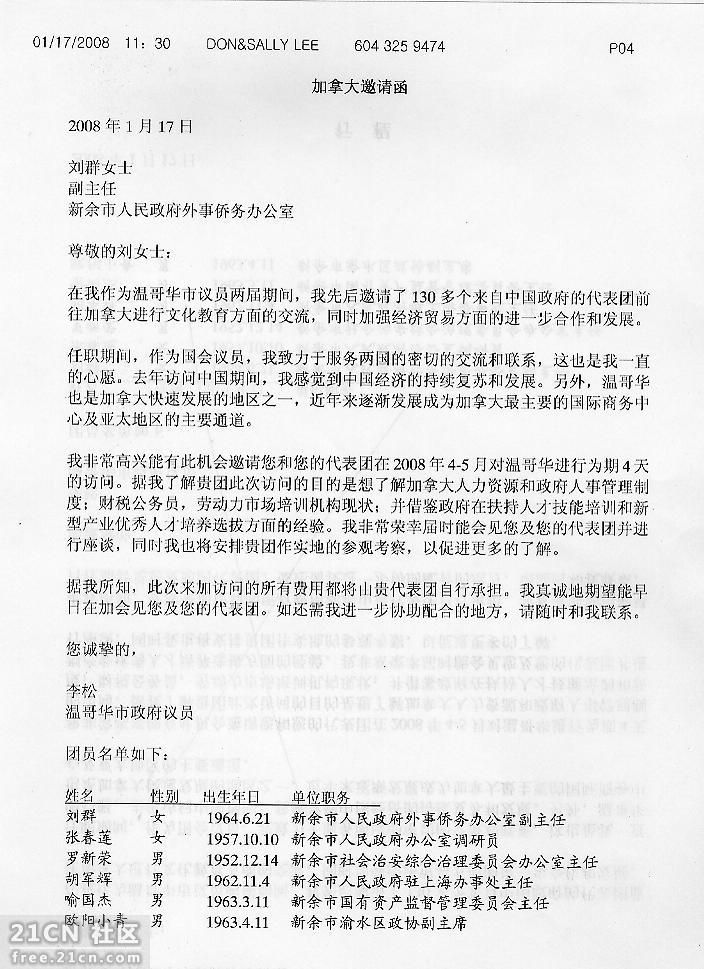
在上海地铁二号线拾到装有以下文件这个环保购物袋之前,我是一个IT行业的技术蓝领。安心的等待每月25号的发薪日,缴自己应该缴的个人所得税,虽然也有 看到每天的新闻中充斥的有关我们所生活的这个社会无数的黑暗和无奈,和同事在工作之余,为被和无良开发商勾结的当地不法官员强行拆迁掉自己遮风挡雨的家的 下岗职工而叹息,抑或愤怒,仅此而已。因为,或许他们离我的生活太遥远,或许我始终相信,阳光终有一天会驱散那些阴影。然而我错了。

黑暗并未远去,它甚至就在我们的身边。

如果你是纳税人,那么,请看下去,或许你能了解到中央财政预决算报告中高额的行政办公费用的来由。

以下的图片原件,我已经连同这段文字一并寄到了相关省的纪委。如果你是一 位纳税人,请将这些内容转给你的同事、朋友,让更多的人可以了解我们的某些“公仆”的真实生活;如果你是一位有着理想和正义感的中国人,请同我们一道,关 注这个事件,让麻木的社会和某些高高在上的所谓“公仆”正视公义的力量。

C40653B39546B5CB68FDB20CEF2DCCE0.jpg
233FF1EFED332D70BFD977306FCA10051.jpg
B731FF1AA60170865D5D362377E5C8172.jpg
85F50E7C7D9676D79373A539D3666F393.jpg
E8D3438888ACDCF41FD37A3F98E3A20C4.jpg
FDAA5D01AE1D3EE10E950B75D2A2C4535.jpg
C1A2B02BA308147E07124E540A50E8526.jpg
EBFD532760D4F3A8474C4246A8ADCA848.jpg
2228D2404C946CE95E20802F8F18825C7.jpg
8C81D7515AB02E5FF617D2F4F5360A3B9.jpg
8C81D7515AB02E5FF617D2F4F5360A3B-10.jpg
3EB1186DBB998BFA4F6E3C4F00A07701-11.jpg
40316EED92CA37C37A79C89895F5A00B-12.jpg
6040EDF8841F0228B52CDB0DF5AD827A-13.jpg
AB5726EE3E610BBFCD41AA101EB9CC44-14.jpg
CB1E0EDEFFE4A1278E51647D3A024D9A-15.jpg
C128772C584AECB9E8B5840CC794E8FC-16.jpg
ED839AD1FDFC2F1463E9B85495EB7897-18.jpg
D5EBE17CF0BF5B2868C077A4066D8DF6-19.jpg
8FEE52030A966F7A5E1AC67D322796A0-20.jpg
沙滩 发表于 2008-11-27 17:38 | 显示全部楼层
应该是江西,新余市吧
shellfish 发表于 2008-11-27 19:28 | 显示全部楼层
KLJN,,NML;L;K;LKL;K;LK

[ 本帖最后由 shellfish 于 2009-2-19 21:46 编辑 ]
毛毛 发表于 2008-11-27 19:37 | 显示全部楼层
不知道这些人怎么处理?期待下面报道
从容 发表于 2008-11-27 21:00 | 显示全部楼层
这社会,权即是钱
象山同乡网 发表于 2008-11-27 21:32 | 显示全部楼层
考察手续齐全,下次直接抄用。
不倒翁 发表于 2008-11-27 21:41 | 显示全部楼层
我也是其中一员就好了
 楼主| stephen_sun 发表于 2008-11-28 09:45 | 显示全部楼层
最后还不是不了了之.以前吧贪官害怕网络爆光,现在发现网络虽然消息灵通,可是只是个舆论工具,不具有行政处罚作用.只要上头不查,那啥事都没有.反正上头也是那么假公济私的,当然不会处罚他手下喽.
85度C 发表于 2008-12-4 12:45 | 显示全部楼层
这么不小心呢,这也会丢
您需要登录后才可以回帖 登录 | 新用户注册

本版积分规则

象山同乡网 ( 京ICP备10005750号 )

GMT+8, 2025-12-22 11:49

Powered by Discuz! X3.5

copyright by 54xsr.com

快速回复 返回顶部 返回列表