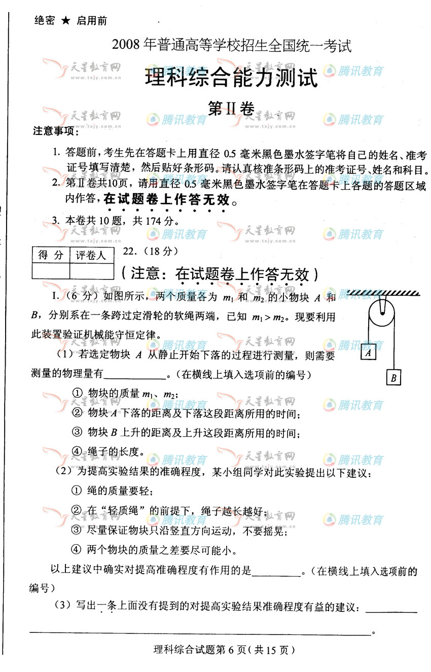
今年的化学题怎么会这样?二卷四题中三题太难或出乎意料。考完听学生说好象对26题反映很多,其实比起来26题还算难得有道理,只是氧化还原反应考得这么多有点意料外,计算数据这么麻烦,但不能说无理.但27题考碳化钙与氧气反应,谁见过啊?且这反应不是推断时完全可以不用的。 
28题考到一氧化铅的黄色,又有谁知道啊?中学内容里这种物质都没出现,而答案居然是用M表示的,太奇怪了! 
29题是唯一不难的,但第一空答案是对位的,明显是他自己做错了,不知道有没有可能改正。 
今年的题真是莫名奇妙——2008年的事情真是一个接一个的让人不能理解    |   
 
 
 
 |